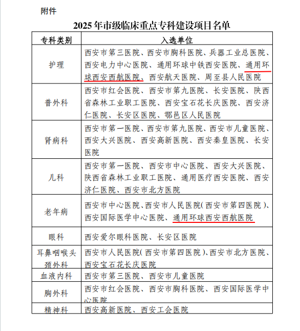
为推动学科建设提质增效,全面提升医院医疗水平与服务质量,我院积极参与市级重点专科申报,经过激烈的竞争与严格的评审,我院老年病与护理专科荣获2025年西安市临床重点专科立项!这一荣誉,是对我院深耕老年健康服务、精进整体护理工作的高度认可,更是激励我们未来持续创新、勇毅前行的强劲动力!
老年病:专业引领,守护夕阳红
我院老年病科自成立以来,始终秉持“精准诊疗、人文关怀”的服务理念,针对老年人“多病共存、病情复杂”的特点,致力于为老年患者提供全方位、高品质的医疗服务。科室配备专业的老年病诊疗团队,优化诊疗流程,完善康复护理体系,为老年患者提供“预防-诊疗-康复-照护”全周期健康服务,能够精准诊断和治疗各类老年常见疾病及疑难病症。
护理团队:优质服务,温暖人心
护理学科是医院高质量发展的重要支撑,多年来始终以“患者为中心”,持续深化优质护理服务,创新护理模式,在专科护理、老年护理、康复护理、安宁疗护等领域不断深耕。通过建立标准化护理流程、推进护理信息化建设、加强护理人才培养,护理团队的专业素养和服务质量稳步提升,为患者提供了高效、温馨的护理服务,成为保障医疗质量与患者安全的坚实后盾。
此次医院成功立项两个临床重点专科建设项目,标志着医院进一步在专科建设领域取得了更高的台阶。接下来,医院将紧密围绕市级临床重点专科建设的目标与要求,进一步加强学科建设,聚焦技术创新、人才培养和服务优化,持续提升核心竞争力,充分发挥临床重点专科的示范、引领和辐射作用,为辖区人民群众的生命健康提供更加坚实的保障,助力健康事业的蓬勃发展。

